5
校园公告
/col/col448/index.html
校园公告
首页
>>
校园公告
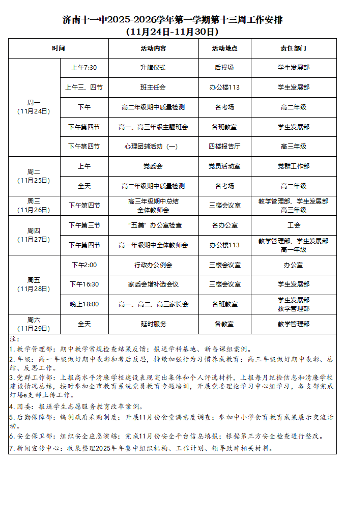
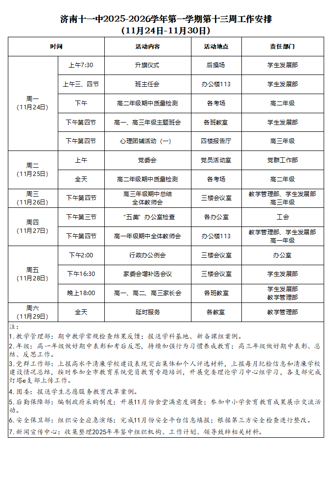
2025-2026学年第一学期第十三周工作安排(11月24日-11月30日)
发布日期:2025-11-21 15:56
浏览次数:
字号:[
大
中
小
]
打印本页
关闭窗口