5
校园公告
/col/col448/index.html
校园公告
首页
>>
校园公告
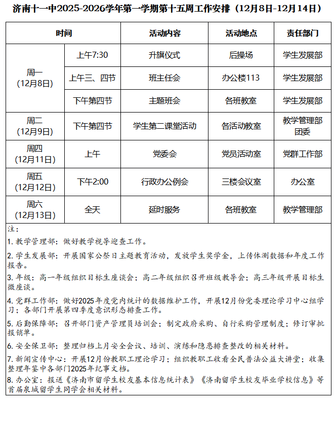
2025-2026学年第一学期第十五周工作安排(12月8日-12月14日)
发布日期:2025-12-05 15:26
浏览次数:
字号:[
大
中
小
]
打印本页
关闭窗口