校园公告
首页
>>
校园公告
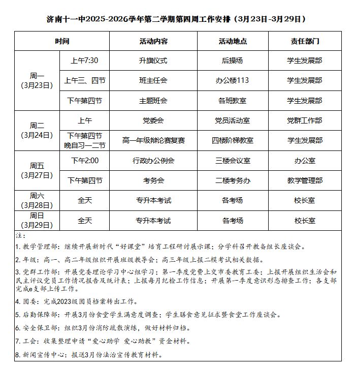
2025-2026学年第二学期第四周工作安排(3月23日-3月29日)
发布日期:2026-03-20 04:07
浏览次数:
字号:[
大
中
小
]
打印本页
关闭窗口