校园公告
首页
>>
校园公告
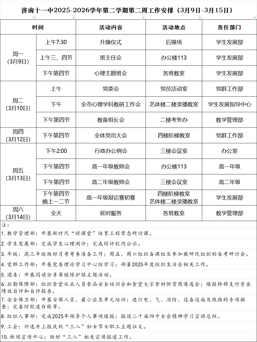
济南十一中2025-2026学年第二学期第二周工作安排(3月9日-3月15日)
发布日期:2026-03-06 06:16
浏览次数:
字号:[
大
中
小
]
打印本页
关闭窗口